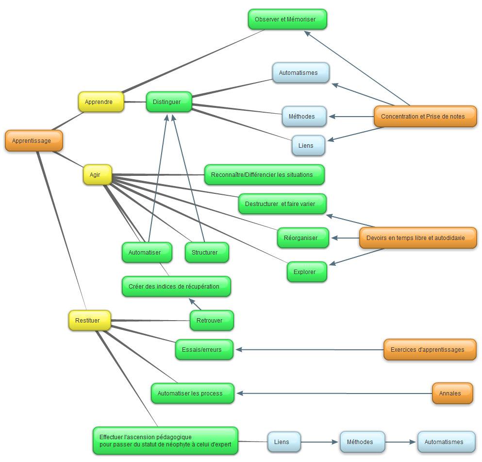
Je ne sais pas si je m'approche d'un but ou si je m'égare mais je continue...
Je viens de réaliser une carte de l'apprentissage dynamique ainsi qu'un court texte explicatif pour en faciliter l'interprétation. Il est à lire avec le travail que j'ai déjà réalisé sur les logos et la présentation des processus d'apprentissage simultanément à la présentation des contenus.

