Sortis de l'ombre de Thinkerview - 1ère partie : le #complotisme
Tout d'abord, petite précaution liminaire, je tiens absolument à préciser que ce travail de fourmi n'est pas le mien, mais celui d'une équipe d'individu.e.s passionné.e.s comme moi par la recherche de la vérité, et le démasquage de zones grises. Je tiens d'ailleurs à les remercier publiquement pour la qualité de leur travail et la pugnacité qui fut la leur, de laquelle je fus témoin tout au long de l'avancement de leurs réflexions et observations. Ce qui nous rassemble, je crois, c'est le rejet des idéologies qui ne disent pas leur nom, avancent sournoisement en se donnant l'apparence d'une fausse objectivité (1), quand les bases idéologiques de leur petite affaire sont pourtant bien là, mais que leurs petits porteurs avancent sournoisement, faisant croire au total désintéressement de leur démarche. Nous allons les découvrir ensemble ci-dessous.
L'idée de ce projet d'investigation s'est imposée à nous suite à ce billet, où nous découvrions que celui qui administre le compte twitter de Thinkerview bloquait systématiquement des centaines de comptes identifiés de près ou de loin à des opposants potentiels. Nous avons donc voulu savoir pourquoi.

Plantons le décor. Il a son importance dans la fabrique du consentement à laquelle s'emploie cet outil de manipulation là. L'emploi du tutoiement systématique, l'ambiance feutrée, intimiste, crée une proximité avec le spectateur, entretenant l'illusion d'une connivence. C'est évident, on va lui faire des révélations importantes, et grâce à Thinkerview, il fait désormais partie d'un cercle de personnes conscientisées...

En fait, le dispositif des " interviews " de Thinkerview, qui peut sembler outrancièrement minimaliste, relève davantage de l'interrogatoire dont profite l'animateur pour se livrer à ses petites marottes personnelles qu'à un réel face à face, d'égal à égal, où il s'agirait d'entamer un dialogue pour faire éclore la vérité des personnalités interrogées. Celles-ci ne sont que des marionnettes au service de ses seules vérités. La liste de ses invité.e.s, à elle seule, en comporte déjà l'esquisse d'une démonstration. Les personnalités de gauche, peu nombreuses en vérité, ne semblent y représenter que la caution morale d'un autre projet dans lequel les complotistes et les acteurs d'une politique internationale dévoyée dans une seule et unique direction sont bien plus massivement présents, comme nos soupçons nous l'avaient déjà soufflé en amont, ce dont Sky se défend pourtant. Mais les faits sont tenaces.
L'étude d'un grand nombre d'interviews, de visionnages laborieux de ses vidéos, montrent une rhétorique conspirationniste : nombreuses références à ce qui est caché, au secret, à Bilderberg, à la Trilatérale, au Siècle. Rhétorique complotiste habituelle, résumée en une fausse équation " élite/peuple ", quand la réalité est un peu plus complexe, et le jeu des forces en présence quelque peu plus élaboré.
La stratégie " informative " de Thinkerview est de nature intrinsèquement confusionniste. Tout comme d'autres médias dont on ne cesse de dénoncer ici la ligne habituelle, tels Sputnik, Russia Today, etc... , cet outil médiatique mêle indistinctement, comme si tout se valait, personnalités d'extrême-droite, complotistes, et personnalités de gauche (dans une bien moindre proportion soulignons le encore) pour brouiller les pistes.
Quand on étudie le fond et les détails des interviews, le complotisme dénoncé ici se confirme, au détail près.
" Même s'il invite parfois des invités intéressants, on sent qu'il y a une culture complotico-compatible, qu'on est dans la culture du caché, estime Rudy Reichstadt, directeur de Conspiracy Watch, un site web consacré à l'information sur le phénomène conspirationniste. " Il invite des gens comme Michel Collon, Kémi Séba, Etienne Chouard ou encore Juan Branco, qui participent de cette mouvance complotiste. Il contribue à banaliser la parole de ces gens-là, qui n'élèvent pas le débat. Il leur donne une légitimité, une caution évidente et accroît leur audience. " ( source)
On pourrait multiplier les détails qui confirment ce sentiment à l'infini, en égrenant les scènes des vidéos de cette émission qui en sont si symptomatiques. Ainsi, quand il invite un conspirationniste antisémite bien connu, Collon, en ne lui apportant aucune contradiction notable, malgré certaines énormités révisionnistes à propos du conflit en Syrie... (dans la vidéo sur You Tube, à 14:00 : Syrie. " Les médias mensonges ont consisté à montrer des cadavres, à jouer sur l'émotion et à dire : ça c'est Bachar qui l'a fait ". tout en détournant la question de Sky sur les armes chimiques...). Et ce n'est qu'un exemple parmi tant d'autres.
Et comment en arriver au sentiment d'un grand complot, la seule base éventuelle, bien qu'éminemment instable, de tentative d'explicitation pour donner du sens à ce qui n'en a pas ? En poussant l'interviewé dans des domaines qu'il ne maîtrise pas, ainsi que cela s'est montré si visiblement avec François Ruffin, où Sky en a profité pour glisser, à propos de politique internationale des " C'est de la soumission consentie, organisée ? ou " la masse des décérébrés incapables de s'organiser " tellement innocents, confondants de naïveté, tellement peu orientés (mention Ou pas). Et à propos des réfugiés, cette question, terrible : Sky qui demande s'il faut faire de la "remigration", "terme qui revient souvent sur internet". Ben tiens... Ici, on sait quoi en penser, de ce concept dont l'origine idéologique est toute tracée.
Le complotisme à l'œuvre dans Thinkerview, on le retrouve pourtant aussi non seulement dans les références appuyées de son animateur, mais également dans les réseaux dans lesquels il s'inscrit, que ce soit en termes de filiation revendiquée, comme dans les réseaux de recrutement des invité.e.s (à l'instar du club des vigilants, pour seul exemple, qui n'est vraiment pas le fruit du hasard...). Le complot, c'est toujours chez les autres, hein... CQFD.
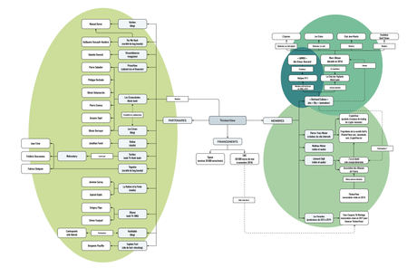
Aussi, l'un.e d'entre nous a illustré la globalité du réseau dans lequel évolue Thinkerview et son animateur par ce schéma :

On y retrouve des partenaires bien connus, du côté libéral pur sucre : Korben, (dont je comprends mieux à présent son attitude à mon endroit... Normal : je contrarie ses petits intérêts..)., les éconoclastes, H16, Contrepoints, Epelboin, ainsi que les inévitables souverainistes si terriblement Poutino-compatibles au cœur de tous les complotismes, comme Berruyer et Sapir ...
Les sources de financement de Thinkerview connues publiquement qui y sont indiquées nécessiteraient davantage de développements que nos moyens personnels ne le permettent, bien que nous ayons quelques soupçons...
Mais penchons nous à présent sur la partie droite de ce schéma, particulièrement instructive :

Rien ne vous choque ? Nous, si. Ce qui nous est apparu comme le nez au milieu de la figure, c'est la paternité de Bertrand Calinou, aux côtés de celle de Marc Ullman, qu'il a déjà publiquement revendiquée : RéOpen 9/11 ... Ici, le site :

Si vous, cela ne vous dit rien, tous ceux qui s'intéressent de près ou de loin aux théories complotistes l e connaissent bien. Ils ont tout un dossier ici. Il figure ici, et non sans raison, dans la " liste des sites qui puent grave " ... Pourtant, cela ne semble pas effrayer cet internaute là...


Mais il peut, n'est-ce pas, y a voir plus d'un âne (volant ? 😉 qui choisisse Sky comme pseudo... Aussi, voilà qui va mieux en confirmant de manière plus appuyée qu'il s'agit bien du même âne, sans la moindre équivoque, au vu du contenu de ce qui suit :

Or, il se trouve que Peter Dale Scott est l'un des grands gourous du conspirationnisme aux USA. Ce n'est donc pas un hasard s'il fut l'une des premières personnalités à être interviewée sur Thinkerview, en 2013 ...
Et comme par hasard, autre détail troublant, voici ce que Sky publie quelques heures après sur le site Réopen 911 :

Voilà qui ne souffre plus de la moindre ambiguïté, n'est-ce pas ?
Toujours à propos de Réopen 911, Sky avait supprimé son compte après avoir été interpelé sur Twitter, notamment par Tristan Mendès France ( bien connu ici), mais il était inscrit depuis 2008, et avait publié 1689 messages, comme le confirme cette capture, où on le voit se prendre les pieds dans le tapis... :

Si après ça vous avez encore des doutes...
A ce sujet, au fait... on s'intéressera également utilement, dans ce schéma, à cette partie en particulier :

" J'ai un doute " lui rend d'ailleurs bien la pareille...

... ainsi qu'à ses semblables de RéOpen 9/11...

.... et enfin, la boucle étant bouclée (d'autres exemples dans les cartons), un lien vers leurs amis de Russia Today...

... toujours sur fonds de complotisme :

Dans l'ombre, visiblement, les illuminatis et les reptiliens ne sont pas loin, derrière Bertrand Calinou...
C'est cela, oui... ( non, rien ...).
La suite au prochain épisode...

(1) " On est au milieu de toutes les communautés qui s'écharpent sur internet, de l'extrême droite à l'extrême gauche, explique Sky. On cherche à créer un terrain neutre pour que tout le monde puisse échanger. " ( source)
